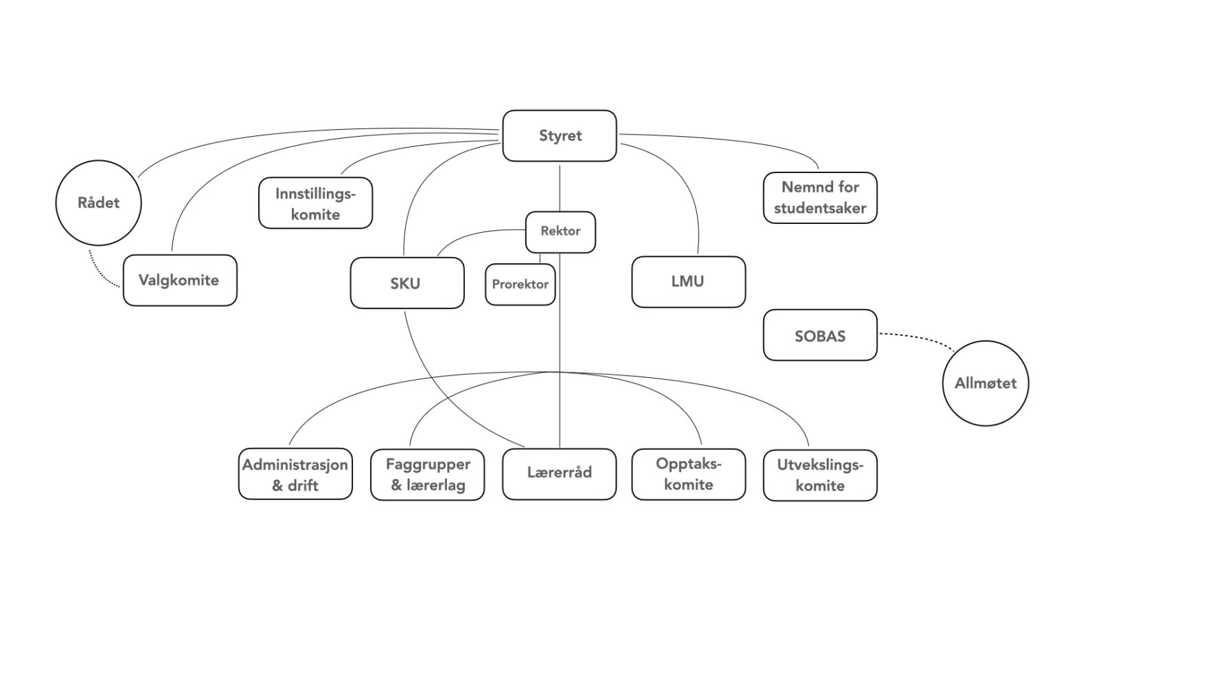
Organisasjonskart
For oversikt over de ulike enhetene i BAS og hvordan de kommuniserer med hverandre.

Viktige styringdokument
Her finner du viktige formalia og styringsdokument samlet.
Last ned:
- Lov om universiteter-og høyskoler
- Forskrift for masterstudiet ved BAS
- Studieplan
- System for studiekvalitet på BAS
- Strategiplan for BAS 2015-2025
- Beredskapsplan for BAS
- Tildelingsbrev statstilskudd 2024
- Språkstrategi BAS
- EFTA direktiv om godkjenning av BAS sin diplom
- Likeverd og mangfold ved BAS
- Erasmus Policy Statement
- Strategi for inkludering og likeverd i Internasjonal mobilitet
- Inkludering av studenter – om å skape et godt studiemiljø på BAS
Råd, komiteer og utvalg
Oversikt over de ulike organ i Stiftelsen Bergen Arkitekthøgskole, last ned oversikt.
SOBAS – studentorganisasjonen på BAS, last ned SOBAS Statutter (på engelsk)
Interne rapporter
her finner du årsrapport for hvert år, samt styrereferat og referat fra rådsmøter.
2012
2013
2014
2015
2016
2017
2018
2019
2020
2021
2022
2023
2024
2025
2026
empty
empty
Årsrapport 2013
Last ned
Rådsmøte/Council meeting autumn 2013
Last ned
Styremøte BAS Eiendom møte 6
Last ned
Styremøte BAS møte 6
Last ned
Styremøte BAS Eiendom møte 5
Last ned
Styremøte BAS møte 5
Last ned
Styremøte BAS Eiendom møte 4
Last ned
Styremøte BAS møte 4
Last ned
Styremøte BAS Eiendom møte 3
Last ned
Styremøte BAS møte 3
Last ned
empty
empty
Årsrapport 2015
Last ned
Rådsmøte/Council meeting autumn 2015
Last ned
Styremøte BAS Eiendom møte 5
Last ned
Styremøte BAS Eiendom møte 4
Last ned
Styremøte BAS Eiendom møte 3
Last ned
Styremøte BAS Eiendom møte 2
Last ned
Styremøte BAS Eiendom møte 1
Last ned
Styremøte BAS møte 5
Last ned
Styremøte BAS møte 4
Last ned
Styremøte BAS møte 3
Last ned
empty
Årsrapport 2016
Last ned
Rådsmøte/Council meeting autumn 2016
Last ned
Styremøte BAS Eiendom møte 5
Last ned
Styremøte BAS Eiendom møte 4
Last ned
Styremøte BAS Eiendom møte 3
Last ned
Styremøte BAS Eiendom møte 2
Last ned
Styremøte BAS Eiendom møte 1
Last ned
Styremøte BAS møte 5
Last ned
Styremøte BAS møte 4
Last ned
Styremøte BAS møte 3
Last ned
empty
Rådsmøte/Council meeting autumn 2017
Last ned
Styremøte BAS Eiendom møte 4
Last ned
Styremøte BAS Eiendom møte 3
Last ned
Styremøte BAS Eiendom møte 2
Last ned
Styremøte BAS Eiendom møte 1
Last ned
Styremøte BAS møte 4
Last ned
Styremøte BAS møte 3
Last ned
Styremøte BAS møte 2
Last ned
Styremøte BAS møte 1
Last ned
Årsrapport 2017
Last ned
empty
Rådsmøte/Council meeting spring 2018
Last ned
Styrereferat BAS eiendom møte 4
Last ned
Styrereferat BAS møte 4
Last ned
Styrereferat BAS eiendom møte 3
Last ned
Styrereferat BAS møte 3
Last ned
Styrereferat BAS møte 2
Last ned
Styremøte BAS eiendom møte 1
Last ned
Styrereferat BAS eiendom møte 2
Last ned
Styrereferat BAS møte 1
Last ned
Årsrapport 2018
Last ned
empty
empty
Styremøte BAS møte 2 (2020)
Last ned
Styremøte BAS møte 1 (2020)
Last ned
Årsrapport 2020
Last ned
Rådsmøte/Council meeting 2020
Last ned
Styremøte BAS eiendom møte 1 (2020)
Last ned
Styremøte BAS eiendom møte 2 (2020)
Last ned
Styremøte BAS eiendom møte 3 (2020)
Last ned
Styremøte BAS eiendom møte 4 (2020)
Last ned
Styremøte BAS møte 6 (2020)
Last ned
Styremøte BAS møte 4 (2020)
Last ned
empty
Rådsmøte/council meeting 2021
Last ned
Styrereferat BAS eiendom møte 3 (2021)
Last ned
Styrereferat BAS eiendom møte 2 (2021)
Last ned
Styrereferat BAS eiendom møte 1 (2021)
Last ned
Styremøte BAS 4 (2021)
Last ned
Styremøte BAS 3 (2021)
Last ned
Styremøte BAS 2 (2021)
Last ned
Styremøte BAS 1 (2021)
Last ned
Årsrapport 2021
Last ned
empty
Rådsmøte/Council meeting 20. September 2022
Last ned
Rådsmøte/Council meeting 9.May 2022
Last ned
Styremøte BAS Eiendom 3 (2022)
Last ned
Styremøte BAS 3 (2022)
Last ned
Styremøte BAS Eiendom 2 (2022)
Last ned
Styremøte BAS 2 (2022)
Last ned
Styremøte BAS Eiendom 1 (2022)
Last ned
Styremøte BAS 1 (2022)
Last ned
Årsrapport 2022
Last ned
empty
empty
Årsrapport 2024
Last ned
Styremøte BAS 4 (2024)
Last ned
Styremøte BAS Eiendom 4 (2024)
Last ned
Referat fra rådsmøte (høst 2024)
Last ned
Styremøte BAS 3 (2024)
Last ned
Styremøte BAS Eiendom 3 (2024)
Last ned
Styremøte BAS 2 (2024)
Last ned
Styremøte BAS Eiendom 2 (2024)
Last ned
Styremøte BAS Eiendom 1 (2024)
Last ned
Styremøte BAS 1 (2024)
Last ned